技术文献

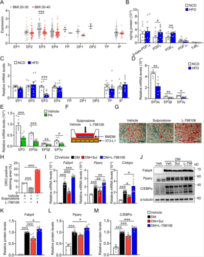
EMBO J(IF/8.3):棕榈酸钠模拟高脂肥胖环境研究骨髓源性巨噬细胞(BMDMs)对脂肪细胞(3T3-L1)分化的影响
EMBO J(IF/8.3):棕榈酸钠模拟高脂肥胖环境研究骨髓源性巨噬细胞(BMDMs)对脂肪细胞(3T3-L1)分化的影响
棕榈酸(钠)作为高脂微环境的核心模拟剂,在本研究中成功诱导巨噬细胞EP3下调及代谢紊乱,其作用机制涉及PPARγ/NF-κB通路。通过体外细胞共培养体系,采用棕榈酸(钠)不仅重现了肥胖相关的炎症反应,还为EP3-SPARC轴的机制解析提供关键实验基础。细胞培养技术的严谨性(如试剂浓度、处理时间标准化)确保了数据的可重复性,而蛋白质组学与表观遗传分析的结合,则深化了对巨噬细胞-脂肪细胞互作的理解。
2025-10-10
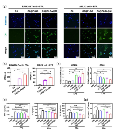
BIOMATERIALS(IF/12.9):油酸钠和棕榈酸钠联合处理RAW264.7巨噬细胞及AML12肝细胞诱导建立细胞脂变模型
BIOMATERIALS(IF/12.9):油酸钠和棕榈酸钠联合处理RAW264.7巨噬细胞及AML12肝细胞诱导建立细胞脂变模型
在细胞实验中,研究首先在油酸钠(OA)和棕榈酸钠(PA)诱导的脂质负载RAW264.7巨噬细胞和AML12肝细胞模型中评估了纳米颗粒的摄取效率。结果显示,M2M修饰显著增强了纳米颗粒在脂质细胞中的内吞作用,其机制可能与整合素受体(α4、β2)与炎症标志物ICAM-1/VCAM-1的特异性结合有关。进一步地,在LPS诱导的M1型巨噬细胞中,O@PLGA@M有效促进M2型标志物CD206表达上调、M1型标志物CD86下调,并显著抑制炎症因子TNF-α、IL-6和IL-1β的释放。在FFA诱导的脂肪变性AML12细胞中,该纳米系统通过激活FXR-SHP-SREBP-1c通路显著降低细胞内甘油三酯(TG)积累,表现出优异的抗脂质生成和肝保护作用。
2025-09-23
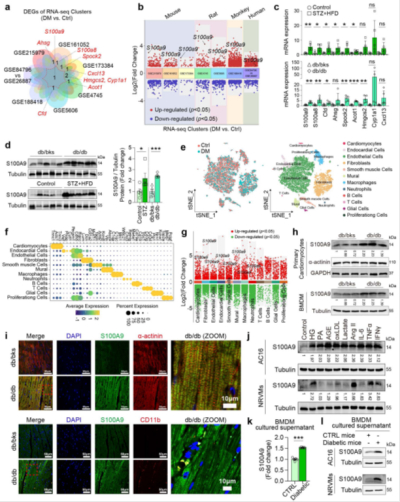
JCRQ1(IF/10):高糖高脂刺激巨噬细胞(RAW 264.7、THP-1、BMDM)与心肌细胞(AC16、H9c2、NRVMs)共培养体系以研究糖尿病心肌病(DCM)
JCRQ1(IF/10):高糖高脂刺激巨噬细胞(RAW 264.7、THP-1、BMDM)与心肌细胞(AC16、H9c2、NRVMs)共培养体系以研究糖尿病心肌病(DCM)
棕榈酸(PA)作为高脂诱导剂,在细胞模型中模拟糖尿病代谢应激状态,显著上调巨噬细胞和心肌细胞的S100A9表达。棕榈酸(PA)联合高糖处理可协同激活炎症通路,为研究脂毒性在DCM中的作用提供了可靠模型。细胞培养体系中,棕榈酸(PA)的稳定性和可溶解性是实验结果可重复性的关键,需选用高纯度试剂以确保无内毒素干扰。
2025-09-16
Redox Biology(IF/12):棕榈酸(PA)诱导肝细胞(AML12、原代肝细胞)脂肪变性以研究外泌体载药改善脂肪肝炎(NASH)
Redox Biology(IF/12):棕榈酸(PA)诱导肝细胞(AML12、原代肝细胞)脂肪变性以研究外泌体载药改善脂肪肝炎(NASH)
本研究中的棕榈酸(PA)高脂细胞添加剂是连接巨噬细胞炎症反应与肝细胞代谢紊乱的核心桥梁。通过建立稳定的棕榈酸(PA)诱导肝细胞脂肪变性模型,研究有力地证明了靶向巨噬细胞可间接改善肝细胞脂代谢。整个细胞培养体系设计严谨,涵盖了巨噬细胞的处理与肝细胞的脂质诱导,并通过条件培养基共培养、基因敲低、因子添加等多种技术手段,清晰地揭示了“巨噬细胞-炎症因子-肝细胞脂代谢-Sod1”这一作用轴线的详细机制。
2025-09-04
细胞外囊泡顶刊JEV(IF/14.5):棕榈酸钠诱导分离骨髓源性巨噬细胞(BMDMs)构建NAFLD细胞模型
细胞外囊泡顶刊JEV(IF/14.5):棕榈酸钠诱导分离骨髓源性巨噬细胞(BMDMs)构建NAFLD细胞模型
棕榈酸钠(PA)作为高脂刺激剂,是诱导细胞脂肪变性和炎症的核心工具。PA(Kunchuang Biotechnology , KC006)用于激活BMDMs和RAW264.7细胞的NF-κB/PI3K-AKT通路,模拟NAFLD的脂毒性及纤维化微环境。细胞经PA(150μM)处理24小时后,脂质沉积(Oil Red O染色)和炎性因子(ELISA)显著升高,而EVs或miR-31-5p干预有效逆转该表型。试剂使用严格遵循浓度梯度(PDGFB重组蛋白:10-100ng/mL;LPS:100ng/mL),并通过凋亡检测(Annexin V/PI)、Western blot等验证模型可靠性。
2025-08-25
IF/15.7:棕榈酸诱导缺氧心肌细胞CD36棕榈酰化以模拟心肌梗死病理环境
IF/15.7:棕榈酸诱导缺氧心肌细胞CD36棕榈酰化以模拟心肌梗死病理环境
心肌梗死(MI)后心肌能量底物代谢的改变和线粒体损伤导致心脏结构和功能异常。脂肪酸转位酶CD36(CD36)在调节脂质稳态和线粒体代谢中起着关键作用。本文证明了在脂质代谢紊乱和线粒体功能障碍的小鼠MI模型中,抑制棕榈酰化的CD36产生的有益作用。从机制上讲,抑制CD36棕榈酰化通过双重机制增强心脏功能:首先,通过减轻质膜CD36介导的脂肪酸超负荷,从而恢复脂质代谢平衡;其次,通过增强线粒体CD36-PGAM5信号轴的活性并调节Fundc1和Drp1去磷酸化,从而提高线粒体自噬效率。总体而言,本研究强调了CD36棕榈酰化通过调节下游代谢信号通路在保护心脏功能方面的重要作用,表明靶向CD36棕榈酰化可能是MI的一种有前途的治疗策略。
2025-08-11
IF/7.5:高糖高脂刺激H9c2心肌细胞模拟DCM(糖尿病心肌病)微环境
IF/7.5:高糖高脂刺激H9c2心肌细胞模拟DCM(糖尿病心肌病)微环境
H9c2心肌细胞暴露于HG/HF(25mM葡萄糖+300μM棕榈酸)模拟DCM微环境,通过JC-1检测线粒体膜电位、PI/Hoechst染色量化焦亡率、Westernblot分析MITOL/STING/GSDMD-N蛋白表达,并分别采用siRNA敲低MITOL、药物调控STING活性,验证鸢尾素通过MITOL抑制STING依赖性焦亡的机制。
2025-07-16
原代肝细胞体外脂肪变性诱导方法(IF/6.1)
原代肝细胞体外脂肪变性诱导方法(IF/6.1)
细胞实验内容中,分离的原代肝细胞经油酸(钠)/棕榈酸(钠)处理诱导脂肪变性,以模拟体内病理环境。通过缺氧/复氧(H/R)模拟IRI,检测Insig2敲低或过表达对炎症因子(IL-6、IL-1β、TNF-α)、凋亡蛋白(Bax/Bcl-2、Cleaved-caspase3)及铁死亡标志物(PTGS2、ALOX12)的影响。药理学干预(Fer-1、RSL3)进一步验证Insig2-GPX4通路的功能。
2025-06-25
IF/8.2:棕榈酸钠诱导心肌细胞损伤以建立糖尿病心肌病细胞模型
IF/8.2:棕榈酸钠诱导心肌细胞损伤以建立糖尿病心肌病细胞模型
巨噬细胞-心肌细胞相互作用作为糖尿病心肌病(DCM)潜在的干预靶点仍有待深入研究。单细胞分析发现,糖尿病心肌细胞和巨噬细胞中S100 A9作为一种免疫炎症介质表达上调。此外,糖尿病小鼠外周血和心脏中F4/80+ CCR 2 + S100 A9+巨噬细胞均增加。通过帕喹莫德或巨噬细胞耗竭(氯膦酸盐)阻断S100 A9减轻了糖尿病诱导的心功能障碍、炎性巨噬细胞浸润、血清促炎细胞因子。更重要的是,糖尿病性心功能不全、心肌重塑和炎症可以通过巨噬细胞特异性S100 A9敲除(S100 a9 flox/S100 Lyz 2-Cre)来抑制。S100 A9激活导致线粒体过度分裂,线粒体自噬通量降低,线粒体氧化应激升高。此外,蛋白质组学和转录因子谱阵列揭示了S100 A9在心肌细胞中激活STAT 3。然而,这些作用被STAT 3(Y 705 F)突变、STAT 3敲低或帕喹莫德减轻。研究强调了巨噬细胞来源的S100 A9作为糖尿病心功能障碍中线粒体质量控制受损的关键介质,靶向S100 A9代表了一个有前途的治疗靶点。
2025-06-12
建立HepG2细胞脂质沉积模型以模拟高脂环境下的代谢失衡(中科院1区)
建立HepG2细胞脂质沉积模型以模拟高脂环境下的代谢失衡(中科院1区)
本研究采用油酸与棕榈酸(2:1)混合FFA诱导HepG2细胞脂质沉积模型,通过CCK-8评估陈皮活性成分(如川橘皮素)的细胞毒性,油红O染色和TG含量测定量化脂滴积累,qPCR及Western blot检测PI3K/Akt/GSK3β通路关键基因(如PI3K、Akt、GLUT4)及蛋白磷酸化水平变化,验证网络药理预测结果。
2025-05-29
本站使用百度智能门户搭建 管理登录
陕ICP备2024040705号